Instance Verification Kit (IVK)
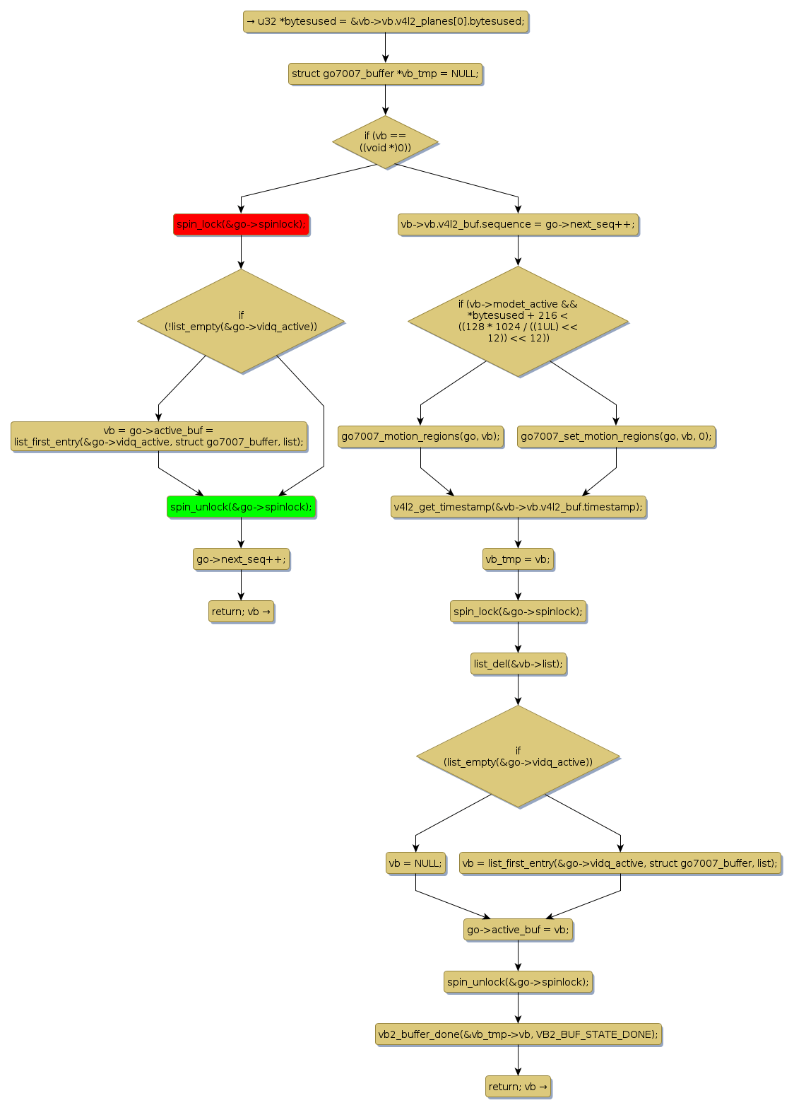
spin lock @ [11812+25+/linux-3.19-rc1/drivers/media/usb/go7007/go7007-driver.c]
Instance Signature: spinlock
|
The Matching Pair Graph:
|
|
Function Name
|
Control Flow Graph (CFG)
|
Events Flow Graph (EFG)
|
Source Correspondence
|
|
frame_boundary
|
|
|
[11638+14+/linux-3.19-rc1/drivers/media/usb/go7007/go7007-driver.c]
|